Accéder au contenu principal

Offre de services

La synergie entre nos expertises métiers et notre approche pédagogique

Nos prestations

Enseignante donnant des explications à un élève sur l'écran.

Conseils

Besoin d’une expertise complémentaire dans votre domaine métier ?

Vous cherchez un regard avisé en amont de l'objectif opérationnel que vous avez identifié ?

Nous vous conseillons sur les différentes phases d’avant-projet :

  • pré-diagnostic pour identifier les données, les ressources et les compétences existantes ;
  • définition ou la clarification du besoin fonctionnel et sa traduction en spécifications techniques ;
  • analyse des informations collectées pour définir votre cartographie du projet (besoins, budget, délais, risques/opportunités, ressources, …).
Groupe de personne travaillant sur des ordinateur

Accompagnement

Nous pouvons vous accompagner à plusieurs niveaux : de l’Assistance à Maîtrise d’œuvre au sourcing de prestataires, de la validation des besoins à la rédaction d’un cahier des charges, nous nous assurons que les différentes parties prenantes visent un objectif commun.

Pourquoi notre accompagnement va vous sembler différent ?

Nous savons rendre accessibles des savoirs complexes. Comme dans notre Pédagogie H²O, nous utilisons des outils d’écoute active et d’intelligence collective pour faire travailler ensemble efficacement les différents acteurs du projet.

Etudes

Notre équipe pluridisciplinaire est en capacité de réaliser des études qui reposent sur différents domaines d’expertise :

  • étude de faisabilité et mise en œuvre d’un SIG ;
  • acquisition de données géolocalisées ;
  • création de cartes et géoréférencement ;
  • création et gestion de bases de données géographiques ;
  • analyse et traitement de données géographiques ;
  • gestion, optimisation de serveurs webcartographiques ;
  • création de portails web cartographiques dynamiques ;
  • développement et maintenance d’outils à la demande ;
  • veille technique, réglementaire et métier.
Bureau avec un livre ouvert un bloc note , un ordinateur portable et un café

Nos principales références

CNES THEIA

Objet: Maintenance et montée en version du serveur cartographique Mapserver / Mapcache.

Solutions apportées & Technologies mises en oeuvre: création d'images Docker et optimisation de la solution de tuilage WMTS. Docker, Docker-compose, Mapserver / Mapcache, HTML / JavaScript, Leaflet.

En savoir plus: THEIA

SCO ADOPT

Objet: Définition, prototypage et tests d'un service de production, d’analyse et de diffusion d’indicateurs des impacts du changement climatique à destination des Parcs Naturels Régionaux.

Solutions apportées: indicateurs en cours de tests sur les ressources en eau et la production des prairies (résultat d'une approche LivingLabs)

En savoir plus: SCO ADOPT

Copernicus FPA Train African Trainers

Objet: formation de formateurs africains en capacité d'apprendre à exploiter les données et les services Copernicus.

Solutions apportées: avec plus d'une dizaine de partenaires européens co-construction d'un programme de formation, animation des formations, tutorats de partenaires africains.

En savoir plus: Copernicus User Uptake in Africa

SMMAR

Objet: Débogage de productions cartographiques en ligne LIZMAP

Solutions apportées et technologies mises en oeuvre: audit de l'existant, débogage des cartographies en ligne, maintenance optimisation. PostgreSQL / PostGIS, QGIS, LIZMAP.

En savoir plus: les cartes du SMMAR

Grand Paris Sud

Objet: gestion de l'occupation des infrastructures réseaux de l'agglomération

Solutions apportées et technologies mises en oeuvre: regroupement des toutes les données dans une base de données PostgreSQL / PostGIS et création de requêtes permettant de calculer automatiquement le linéaire occupé par un opérateur par rue. Mise en place d'une interface web carto et d'une interface QGIS de consultation et de modification des données. HTML, PHP, Javascript, SQL, Python.

https://www.grandparissud.fr/

CPIE Seignanx et Adour

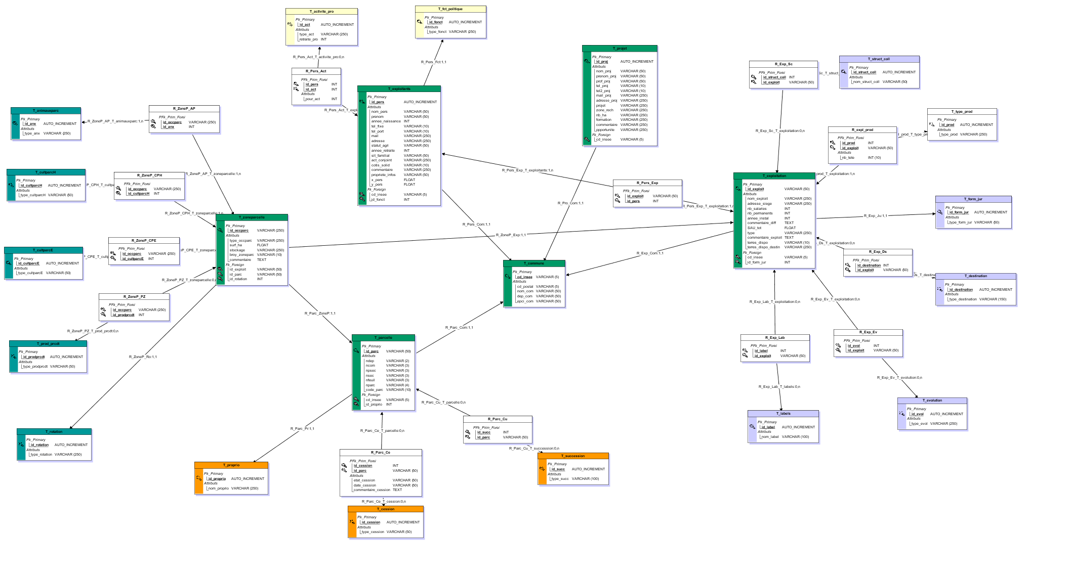
Objet: Conceptualisation et création d'une base de données sur les exploitants agricoles.

Solutions apportées et technologies mises en oeuvre: co-construction des MCD, MLD, MPD. Création de la base de données sur PostgreSQL / PostGIS et intégration des données existantes.

En savoir plus: le CPIE Seignanx et Adour

CC Gascogne Toulousaine

Objet: Acquisition et gestion des données collectées "Défense incendie"

Solutions apportées et technologies mises en poeuvre: co-création d'un projet QGIS dédié, export sur tablette, installation et paramétrage QFIELD, formation des utilisateurs et administrateur.

En savoir plus: la CCGT

Centre Spatial Guyanais

Objet: Audit SIG du service de sauvegarde.

Solutions apportées: état des lieux initial, préconisations d'amélioration, d'optimisation et d'évolution. Entretiens individuels et collectifs, analyse et restitution. 

En savoir plus: le CSG

MNHN - Système Information Biodiversité

Objet: Mise en place d'une solution de catalogue de données sur la biodiversité pour la diffusion publique de données.

Solutions apportées et techniques mises en oeuvre: Audit de l'existant et mise en place du couple Geoserver / Geonetwork. Personnalisation interface et adaptation charte graphique au Geonetwork, Identification CAS, Docker, Docker-compose.

En savoir plus: le SIB